Mit elektronischen DC-Lasten lassen sich sowohl Stromversorgungen als auch Leistungswandler testen. Der Beitrag zeigt vier Szenarien aus unterschiedlichen Anwendungen.
Elektronische Lasten: Immer mehr mobile Geräte sind mit Batterien ausgestattet. Das Ladeverhalten lässt sich mit einer elektronischen Last überprüfen.
Zunächst waren elektronische Lasten ein Spezialprodukt zum Testen von Gleichstromversorgungen. Eine elektronische Last zeigt die Reaktion einer Stromversorgung auf unterschiedliche Lastbedingungen. Durch den Einsatz von Power-Field-Effect-Transistoren (FET) und nicht-reaktiven Komponenten, wie sie in elektronischen Lasten üblich sind, werden Resonanzen und Instabilitäten vermieden.
Elektronische DC-Lasten finden sich immer öfter, da immer mehr elektronische Geräte Energie umwandeln und speichern. Sie werden zum Testen vieler DC-Quellen verwendet: Batterien, Solarpanels, LED-Treiber, DC/DC-Wandler und Brennstoffzellen.
Die gesamte gespeicherte Energie einer Batterie messen
Tipp 1: Testen einer Batterie – Konstantstrom-Modus (CC): Der Current Priority Mode ist der verbreitetste Testmodus einer elektronischen Last. Beispielsweise kommt dieser Modus zum Einsatz, wenn die gesamte in einer Batterie gespeicherten Energie gemessen wird. Liefert die Batterie Strom, sinkt ihre Spannung. Mithilfe der Kennlinie (Spannungsprofil) lässt sich die Kapazität einer Batterie in Abhängigkeit von der Zeit bestimmen.
(Bild: Keysight Technologies)
Als Beispiel für den Test des Konstantstroms wird eine 18650-Li-Ionen-Batterie verwendet. Die Kapazität (C), gemessen in mAh, dient zur Berechnung des Stroms zum Laden und Entladen. Beim Laden wird der Strom auf 0,5 C/h (im Beispiel 1250 mA) begrenzt. Der Ladevorgang muss beendet werden, bevor die Batteriespannung 4,2 V erreicht (Tabelle 1).
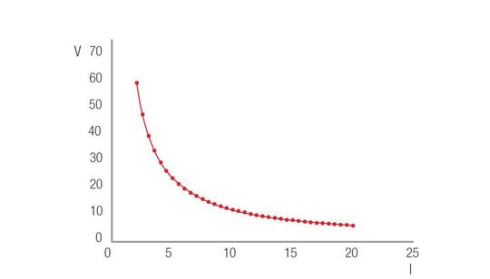
Bild 1: Eine 18650-Batterie wird entladen. Die Grafik zeitgt die verschiedenen Entladeraten.
(Bild: Keysight Technologies)
Beim Entladen wird ein ähnliches Konstantstromverfahren verwendet. Eine größere Stromentnahme ist nicht ratsam, da es die Lebensdauer der Batterie verkürzt. Außerdem sollte die Stromentnahme an dem Punkt gestoppt werden, an dem die Batterie ihre untere Spannungsgrenze (2,5 V) erreicht. So lassen sich Schäden vermeiden. Die Entladungsdiagramme in Bild 1 veranschaulichen die Laufzeit der Batterie.
Die Batteriemerkmale mit DC-Lasten bestimmen
Eine Batterie unterstützt die Entladung mit ihrer maximalen Rate. Li-Ionen-Batterien weisen eine höhere Kapazität auf, wenn sie bei einem Bruchteil dieses Wertes entladen werden. Niedrige Temperaturen beeinflussen sowohl die Spannung als auch die Kapazität. Weitere Batteriemerkmale werden mithilfe von elektronischen DC-Lasten bestimmt: Kapazität, Innenwiderstand, Lade-/Entlade-Langzeitleistung, Tieftemperaturverhalten und schädliche Extreme.
Am häufigsten wird die Kapazität bestimmt, da sie die Laufzeit der Batterie ergibt. Tests mit variabler Stromentnahme zur Simulation eines Geräts, wenn es aus dem Schlafmodus in einen aktiven Zustand übergeht, können beispielsweise ein Bild davon zeichnen, wie die Batterie verschiedenen Entladeraten standhält (Bild 1).
(Bild: Keysight Technologies)
Li-Ionen-Batterien haben eine hohe Lebensdauer, wenn sie in einem kleinen Bereich betrieben werden. Die Belastung einer Batterie lässt sich verringern, wenn hohe Ladespannungen mit >4,1 V und niedrigen Entladespannungen mit <2,6 V verwendet werden. Die Batteriekapazität wird berechnet, indem der Entladestrom 500 mA mit der Laufzeit 4,5 h multipliziert wird: 2250 mAh. Die gemessene Kapazität ist aufgrund des engen Betriebsbereichs von 2,6 bis 4,1 V etwas geringer als spezifiziert.
Die Tabelle 2 zeigt die SCPI-Befehle (Standard Commands for Programmable Instruments), um die Last für den Current Priority Mode zu konfigurieren.
Tipp 2: Testen des Einschwingverhaltens einer Stromversorgung: Die meisten Stromversorgungen verwenden eine Spannungsregelschaltung, um eine konstante Spannung bereitzustellen. Unter bestimmten Bedingungen kann die Last eine Schaltung überfordern, eine konstante Spannung aufrechtzuerhalten. Dann kommt es zu transienten Spannungsspitzen.
Damit das Einschwingverhalten quantifiziert werden kann, wird die Last so eingestellt, dass die Stromversorgung die volle Ausgangsspannung mit einem Strom liefert, der die Hälfte des maximalen Stroms der Stromversorgung beträgt. Die Last wird erhöht, damit die Stromversorgung den maximalen Strom bereitstellt und die Last wird verringert, damit die Stromversorgung wieder auf die halbe Ausgangsleistung gebracht wird.
Die Einschwingzeit des Systems messen
Bild 2: Die Grafik zeigt die Einschwingzeit (Transient Response Time) einer Stromversorgung innerhalb der Einschwingbänder (Settling Band).
(Bild: Keysight Technologies)
Die Einschwingzeit ist das für einen Einschwingvorgang benötigte Zeitintervall (Bild 2). Die Versorgung ist wiederhergestellt, sobald sie sich innerhalb ihres Einschwingbandes stabilisiert hat. Die Einschwingzeit wird mit Lastwiderständen und Schaltern gemessen. Leistungswiderstände sind oft gewickelte Komponenten und besitzen eine Induktivität. Die Induktivität wiederum beeinflusst die Transienten aus der Stromversorgung.
Stand: 08.12.2025
Es ist für uns eine Selbstverständlichkeit, dass wir verantwortungsvoll mit Ihren personenbezogenen Daten umgehen. Sofern wir personenbezogene Daten von Ihnen erheben, verarbeiten wir diese unter Beachtung der geltenden Datenschutzvorschriften. Detaillierte Informationen finden Sie in unserer Datenschutzerklärung.
Einwilligung in die Verwendung von Daten zu Werbezwecken
Ich bin damit einverstanden, dass die Vogel Communications Group GmbH & Co. KG, Max-Planckstr. 7-9, 97082 Würzburg einschließlich aller mit ihr im Sinne der §§ 15 ff. AktG verbundenen Unternehmen (im weiteren: Vogel Communications Group) meine E-Mail-Adresse für die Zusendung von redaktionellen Newslettern nutzt. Auflistungen der jeweils zugehörigen Unternehmen können hier abgerufen werden.
Der Newsletterinhalt erstreckt sich dabei auf Produkte und Dienstleistungen aller zuvor genannten Unternehmen, darunter beispielsweise Fachzeitschriften und Fachbücher, Veranstaltungen und Messen sowie veranstaltungsbezogene Produkte und Dienstleistungen, Print- und Digital-Mediaangebote und Services wie weitere (redaktionelle) Newsletter, Gewinnspiele, Lead-Kampagnen, Marktforschung im Online- und Offline-Bereich, fachspezifische Webportale und E-Learning-Angebote. Wenn auch meine persönliche Telefonnummer erhoben wurde, darf diese für die Unterbreitung von Angeboten der vorgenannten Produkte und Dienstleistungen der vorgenannten Unternehmen und Marktforschung genutzt werden.
Meine Einwilligung umfasst zudem die Verarbeitung meiner E-Mail-Adresse und Telefonnummer für den Datenabgleich zu Marketingzwecken mit ausgewählten Werbepartnern wie z.B. LinkedIN, Google und Meta. Hierfür darf die Vogel Communications Group die genannten Daten gehasht an Werbepartner übermitteln, die diese Daten dann nutzen, um feststellen zu können, ob ich ebenfalls Mitglied auf den besagten Werbepartnerportalen bin. Die Vogel Communications Group nutzt diese Funktion zu Zwecken des Retargeting (Upselling, Crossselling und Kundenbindung), der Generierung von sog. Lookalike Audiences zur Neukundengewinnung und als Ausschlussgrundlage für laufende Werbekampagnen. Weitere Informationen kann ich dem Abschnitt „Datenabgleich zu Marketingzwecken“ in der Datenschutzerklärung entnehmen.
Falls ich im Internet auf Portalen der Vogel Communications Group einschließlich deren mit ihr im Sinne der §§ 15 ff. AktG verbundenen Unternehmen geschützte Inhalte abrufe, muss ich mich mit weiteren Daten für den Zugang zu diesen Inhalten registrieren. Im Gegenzug für diesen gebührenlosen Zugang zu redaktionellen Inhalten dürfen meine Daten im Sinne dieser Einwilligung für die hier genannten Zwecke verwendet werden. Dies gilt nicht für den Datenabgleich zu Marketingzwecken.
Recht auf Widerruf
Mir ist bewusst, dass ich diese Einwilligung jederzeit für die Zukunft widerrufen kann. Durch meinen Widerruf wird die Rechtmäßigkeit der aufgrund meiner Einwilligung bis zum Widerruf erfolgten Verarbeitung nicht berührt. Um meinen Widerruf zu erklären, kann ich als eine Möglichkeit das unter https://contact.vogel.de abrufbare Kontaktformular nutzen. Sofern ich einzelne von mir abonnierte Newsletter nicht mehr erhalten möchte, kann ich darüber hinaus auch den am Ende eines Newsletters eingebundenen Abmeldelink anklicken. Weitere Informationen zu meinem Widerrufsrecht und dessen Ausübung sowie zu den Folgen meines Widerrufs finde ich in der Datenschutzerklärung, Abschnitt Redaktionelle Newsletter.
Bild 3: Mit der Impulswellenform lässt sich ein dynamischer Strom erzeugen.
(Bild: Keysight Technologies)
Bei elektronischen DC-Lasten kommt es zu keinen Wechselwirkungen. Eine elektronische DC-Last lässt sich entweder im Widerstands- oder im Konstantstrom-Modus messen. Entweder muss der Widerstandswert zur Erzeugung des gewünschten Stroms (50% oder 100%) errechnet oder die Last muss auf die gewünschten Stromwerte eingestellt werden. Ist die Last konfiguriert, wird die Signalform (Stufe oder Impuls) erzeugt, um die Stromversorgung zu belasten und eine oder mehrere Transienten zu erzeugen. Eine Stufensignalform erzeugt einzelne Transienten, wenn sich der Stromwert von 50 auf 100% ändert, ein Impuls erzeugt zwei Transienten, eine für jede Flanke (Bild 3).
Tipp 3: Testen der Strombegrenzung einer Stromversorgung: Für den Fall eines Fehlers enthalten Stromversorgungen eine Schutzschaltung zur Strombegrenzung, zum Schutz der Stromversorgung selbst und der angeschlossenen Geräte. Bei einem OEM-Netzteil hängt die Leistungsfähigkeit von der vorgesehenen Anwendung ab.
Konventionelle Strombegrenzung,
Stromversorgungen, die zwischen Konstantspannung und Konstantstrom umschalten können und
Stromversorgungen mit Foldback-Strombegrenzung.
Bild 4: Ausgangsspannung und Ausgangsstrom und drei Arten für die Begrenzung (Crossover-Widerstand, CV/Foldback-Strom und CV/Stromgrenze).
(Bild: Keysight Technologies)
Die ersten beiden sind in ihrer Funktion sehr ähnlich und unterscheiden sich nur durch den Grad der Regelung im Konstantstrombereich (Bild 4) – dieser Bereich ist im Falle der CV/CC-Versorgungsfunktion einstellbar.
Am Anfang des Tests wird die elektronische DC-Last so konfiguriert, dass sie einen minimalen Strom aus der Stromversorgung zieht. Der Lastwiderstand wird schrittweise reduziert, während die Ausgangsspannung und der Ausgangsstrom überwacht werden. Die Ausgangsspannung bleibt mit zunehmendem Strom bis zum Erreichen der Stromgrenze konstant, dann fällt die Spannung ab. Dieser Rückgang wird als Crossover-Region bezeichnet. Wenn der Lastwiderstand weiter abnimmt, ist die Strombegrenzungsschaltung der Stromversorgung aktiv. Bei einer hochwertigen Versorgung gibt es einen scharfen Übergang zum Konstantstrom.
Tipp 4: Testen von DC/DC-Wandlern: DC/DC-Wandler können innerhalb ihres Arbeitsbereichs mit einem weiten Eingangsspannungsbereich arbeiten und eine unabhängige stabile Ausgangsspannung liefern. Viele Computer benötigen eine DC-Versorgungsspannung von 14 bis 19 V. Wird ein DC/DC-Wandler direkt aus der 12-V-Batterie eines Fahrzeugs versorgt, ist das effizienter als ein AC-Netzwechselrichter, der jedes der Geräte über seine AC/DC-Stromversorgung versorgt.
Bild 5: Eine Kurve mit konstanter Leistung über einen großen Bereich von Versorgungsspannungen.
(Bild: Keysight Technologies)
DC/DC-Wandler haben oft einen Wirkungsgrad von über 96% und sind CP-Geräte (Constant Power). Bei einer konstanten Last nehmen sie konstante Leistung auf, indem sie den Eingangsstrom erhöhen, wenn ihre Versorgungsspannung sinkt.
Der Wandler benötigt aufgrund seiner Beschaffenheit mehr als eine Strombegrenzung. Er benötigt bei niedrigeren Versorgungsspannungen mehr und bei höheren Spannungen weniger Strom. Keinen Schutz bei höherer Versorgungsspannung bietet eine einzelne Strombegrenzung Bei einer hohen Spannung würde der Wandler zu viel Leistung aushalten, bevor er den Stromschutz auslöst. Abhilfe verschafft eine Stromversorgung mit Überleistungsschutz (OPP) oder Ausgangs-LIST-Fähigkeit.
Der Überstromschutz (OCP) kann den Ausgang deaktivieren, wenn über längere Zeit viel Strom fließt. An der Stromgrenze hält die Versorgung den Strom konstant (CC), lässt aber die Ausgangsspannung fallen. Möglicherweise kann die Spannung unter die Betriebsspannung des Wandlers fallen und diesen in einen instabilen Zustand versetzen. Ein Überstromschutz verhindert das, indem er den Ausgangs der Versorgung abschaltet. Eine Unterspannungssperre wird an die elektronische DC-Last eingestellt.
Bei einem Test schützt die elektronische DC-Last den Wandler, indem die Ausgangsspannung überwacht wird. Es wird nur Strom aufgenommen, während er eine Nennspannung liefert. Eine Sperrfunktion schaltet die Last ab, bis der Wandler seine korrekte Ausgangsspannung wiederherstellt.
Wie sich der Leistungswandler testen lässt
Das modulare Stromversorgungssystem der Serie N6700 von Keysight bietet ein Hauptgerät mit vier Steckplätzen, das eine elektronische Gleichstromlast N6790A zusammen mit einem Stromversorgungsmodul in einem Gehäuse aufnehmen kann. Das Leistungsmodul ist für verschiedene Spannungen programmierbar und lässt die variierende Spannung eines Autos simulieren. Die Last lässt sich so konfigurieren, dass sie eine konstante Leistung aufnimmt und 85 W aus der Versorgung zieht.
Bild 6: Eingangsspannung und -strom grafisch dargestellt für einen 85-W-Wandler.
(Bild: Keysight Technologies)
Zunächst wird der Wandler mit 18 V versorgt, während er eine Last von 85 W versorgt. Der Test wird fortgesetzt, indem die Spannung in 500-mV-Schritten abgesenkt wird, wobei die Eingangsspannung und der Eingangsstrom bei jedem Pegel gemessen werden. Dieser Vorgang wird fortgesetzt, bis die Eingangsspannung die untere Grenze des Wandlers erreicht, in diesem Fall 9 V (Bild 6). An diesem Punkt wird die Last durch die Unterspannungs-Sperrschaltung vom Wandler entfernt, so dass der Wandler sich leichter erholen kann, sobald wieder eine zulässige Eingangsspannung angelegt wird.Die Ergebnisse zeigen Wirkungsgrade von 97 bis 98%.
* Bill Griffith ist Power Product Manager bei Keysight Technologies und beschäftigt sich seit 25 Jahren mit Stromversorgungen und Energieanwendungen.