Diagnose-Elektronik Betriebsparameter von Maschinen überwachen
Der Ausfall von Maschinen während der normalen Arbeitsschichten führt zum Produktionsausfall und verursacht damit erhebliche Kosten. Mit Hilfe präventiver elektronischer Wartungssysteme lassen sich derartige Betriebsstörungen jedoch vermeiden.
Anbieter zum Thema
Die in neueren präventiven Wartungsprogrammen eingesetzte Diagnose-Elektronik überwacht die Betriebsparameter der jeweiligen Maschine. Ein Walzwerk etwa kann mit einer Vielzahl großer Elektromotoren und Walzmaschinen ausgestattet sein, die ihrerseits Lager, Hydraulikpumpen und verschiedene hydraulische Betätigungsglieder enthalten. Ein präventives Wartungssystem für eine Maschine dieser Art kann mit elektronischen Überwachungseinrichtungen zum Messen von Vibrationen und Temperaturen an den Lagern, zum Erfassen von Druck und Temperatur des Hydrauliköls sowie zum Messen der Motortemperaturen bestückt sein.
Bei der Vibrationsanalyse geht es um das Messen von Schwingungen im Bereich von 50 Hz bis 10 kHz, die durch bewegliche Teile verursacht werden. Eine solche Messung kann Aufschluss über den Zustand von Lagern und anderen beweglichen Baugruppen geben. Als Ergänzung zur Vibrationsanalyse widmet sich die Ultraschallanalyse den höheren Frequenzen im Bereich von 15 kHz bis 40 kHz. Durch Verschleiß oder Schäden hervorgerufene Veränderungen lassen sich durch eine Spektralanalyse der von den beweglichen Teilen generierten Frequenzen aufdecken.
Reparaturen veranlassen, bevor es zum Ausfall kommt
Mit zunehmender Abnutzung nimmt die Stärke der Vibrationen und der Geräuschentwicklung im Ultraschallbereich zu, und ein Anstieg um 12 dB kann bereits als Indiz für einen unmittelbar bevorstehenden Ausfall gewertet werden. Diese Art der Überwachung bietet somit die Möglichkeit, Reparaturen zu veranlassen, bevor es tatsächlich zum Ausfall kommt.

Häufig verlangen Vibrations- und Ultraschallanalyse nach zwei verschiedenen Instrumenten. Hier wäre es sinnvoll, wenn es ein einziges kosteneffektives Instrument gäbe, das den gesamten Frequenzbereich abdeckt. Bild 1 zeigt den Schaltplan einer kompletten Signalverarbeitungskette für die Vibrations- und Ultraschallanalyse. Der links eingezeichnete piezoelektrische Sensor erfasst die von den Lagern erzeugten Vibrationen und Geräusche im Ultraschallbereich.
Verlauf der Signalstärke über die Frequenz analysieren
Das piezoelektrische Element wird intern mit einem MOSFET gepuffert, der von der Konstantstromquelle (Verstärker A5) gespeist und intern per AC-Kopplung mit dem Filter verbunden ist. Die Verstärker A1, A2 und A3 implementieren eine Verstärkung von 41,9 dB im Verbund mit einem Tiefpass mit sechs Polstellen. Verstärker A4 ist ein Filter mit zwei Polstellen und Eins-Verstärkung. Der A/D-Wandler (ADC) ADC121S021 arbeitet mit einer Abtastrate von 200 kHz. Seine Aufgabe ist es, das verstärkte und gefilterte Signal zu digitalisieren.

Die Software des Mikroprozessors unterzieht die Datenproben einer FFT-Analyse (Fast Fourier Transform), um den Verlauf der Signalstärke über die Frequenz zu ermitteln. Das Durchlassband der Schaltung hat eine Breite von ungefähr 40 kHz. Bild 2 zeigt die Übertragungsfunktion eines typischen Breitband-Vibrationssensors.
Die Abtastrate ist ein besonders wichtiger Faktor
Nach dem Roll-off bei ca. 30 kHz ist der Frequenzgang relativ eben bis zu einem Peak, der sich bei der Resonanzfrequenz von 65 kHz befindet. Anschließend fällt der Frequenzgang steil ab. Die Peak-to-Peak-Amplitude im flachen Bereich beträgt etwa 32 mVPP und wird auf 4 VPP verstärkt. Die Verstärkung beträgt demnach 128. Um eine gewisse Reserve zu haben, wird ein Verstärkungsfaktor von 125 verwendet.
Bezogen auf die maximal interessierende Signalfrequenz (in diesem Fall 40 kHz) ist die Abtastrate ein besonders wichtiger Faktor. Zur Vermeidung von Alias-Effekten müssen Frequenzen oberhalb der Nyquist-Rate, d. h. von mehr als der halben Abtastfrequenz, gefiltert und in ihrer Amplitude auf weniger als 1 LSB des ADC abgeschwächt werden. Im vorliegenden Beispiel wird ein 12-Bit-A/D-Wandler mit einer Referenzspannung von 4,096 V verwendet, was zu einer Auflösung von 1 mV führt.
Berechnung eines realisierbaren Filters
Um in zeitdiskreten Datensystemen ein realisierbares Filter zu erhalten, muss ein gewisser Abstand zwischen der höchsten zu messenden Signalfrequenz und der Nyquist-Frequenz des ADC bestehen. Das Resultat ist eine Überabtastung des Signals, doch kann das Filter das Aliasing jetzt reduzieren oder ganz eliminieren. In Bild 1 kommt der ADC121S021, ein 12-Bit-A/D-Wandler mit einer Abtastrate von 200 KSPS, zum Einsatz. Die Nyquist-Rate beträgt hier folglich 100 kHz. Das Ausgangssignal des Sensors hat bei 100 kHz eine Amplitude von ca. 8 mVPP, sodass die folgende Abschwächung erforderlich ist, um dieses Signal auf unter 1 mVPP zu reduzieren:

Die Differenz zwischen dem 100-kHz-Signal und dem 40-kHz-Signal ist

Bei 40 kHz beträgt die Verstärkung:

Der erforderliche Roll-off des Filters berechnet sich wie folgt:


Es wird somit ein Filter mit mindestens 8 Polstellen benötigt.
Da ein Verstärker problemlos ein Filter mit 2 Polstellen implementieren kann, werden insgesamt 4 Verstärker verwendet, von denen drei eine Durchlassband-Verstärkung von 5 haben, während einer eine solche von 1 aufweist. Die Durchlassband-Charakteristik des Filters wird durch das Verstärkungs-Bandbreiten-Produkt der Verstärker und die Lage ihrer Polstellen bestimmt. Die drei ersten Filterstufen können als nicht invertierende Verstärkerstufe mit einer Verstärkung von 5 V/V und zwei Polstellen betrachtet werden. Das Verstärkungs-Bandbreiten-Produkt, das der Verstärker aufweisen muss, um den Amplitudenfehler bei 40 kHz unter 1 LSB zu halten, lässt sich wie folgt berechnen:

Bei dem Nenner (0,0165) in dieser Berechnung handelt es sich um die effektive Bandbreite eines Verstärkers bei 13 Bit Genauigkeit bei gegebenem -3-dB-Punkt. Der Präzisionsverstärker LMP7711 mit einem Verstärkungs-Bandbreiten-Produkt von 17 MHz und einer typischen Offsetspannung von 20 µV ist für diese Anwendung bestens geeignet. Der Ausgang von Verstärker A4 wird durch den 180-Ohm-Widerstand und den 470-pF-Kondensator vom Schaltkondensator-Eingang des ADC isoliert, wodurch das Anti-Alias-Filter eine zusätzliche Polstelle erhält. Bild 3 gibt näherungsweise den Frequenzgang des Tiefpassfilters wieder.
Der 12-Bit-Wandler ADC121S021
Der ADC121S021 ist ein 12-Bit-Wandler mit 200 KSPS, Single-Ended-Eingang und SPI-Interface. Eine Präzisions-Spannungsreferenz des Typs LM4140ACM-4.1 liefert die Referenzspannung für den A/D-Wandler und versorgt die Filter-Verstärker mit einer Bias-Spannung, die der Hälfte des ADC-Eingangsspannungsbereichs entspricht. Da am Sensorausgang ein AC-Signal anliegt, sorgt dieser Offset von der Hälfte des Eingangsspannungsbereichs dafür, dass ein Sensor-Ausgangssignal von Null genau in die Mitte dieses Eingangsbereichs fällt. Der LM4140 stellt ebenfalls die Referenzspannung für die spannungsgesteuerte Stromquelle mit dem LM7301 (Verstärker A5), einem universellen 32-V-Verstärker bereit.
Innerhalb des Sensors puffert ein MOSFET das eigentliche piezoelektrische Sensorelement. Die Stromquelle treibt den in Common-Source-Konfiguration verschalteten und per AC-Kopplung an den Ausgang geführten MOSFET.
Druckspitzen in Hydraulik-Steuergeräten

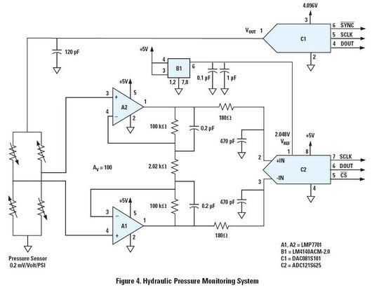
Ein weiterer Aspekt der Maschinenüberwachung ist die Messung und Analyse von Druckspitzen in Hydraulik-Steuergeräten. Diese Druckspitzen, zu denen es beispielsweise durch schnell schließende Steuerventile kommen kann, können vorzeitige Ausfälle von Hydraulik-Komponenten und Systemen verursachen. Diese Systeme sind so konzipiert, dass sie die in der Hydraulik herrschende Energie sicher aufnehmen können. Bild 4 zeigt den Schaltplan eines Drucküberwachungssystems für Hydraulikanlagen.
Diese Signalverarbeitungskette kann zum Registrieren von Druckänderungen sowie zur Spektralanalyse dieser Druckschwankungen verwendet werden. Ebenso wie in Bild 1 muss der Frequenzgang von Sensor und Verstärker auch hier jegliche Signalkomponenten oberhalb der Nyquist-Frequenz ausfiltern. Im vorliegenden Fall sorgt der Frequenzgang des Drucksensors und des Hydrauliksystems für eine natürliche Bandbreitenbegrenzung der Drucksignale auf 3 bis 4 kHz, sodass die Anforderungen an die Filtereigenschaften der Verstärkerschaltung entschärft werden.
Schaltung für ein kosteneffektives Maschinenüberwachungssystem
Der aus A1 und A2 bestehende Verstärker fungiert als Eingangsstufe für einen Instrumentenverstärker. Er besitzt einen differenziellen Eingang und einen differenziellen Ausgang und arbeitet mit einer Verstärkung von 100 V/V. Die 200-pF-Kondensatoren sorgen für eine Polstelle bei 8 kHz, um eine zusätzliche Filterwirkung zu realisieren. Eine Isolation der Verstärkerausgänge von den Schaltkondensator-Eingängen des ADC wird durch die 180-Ohm-Widerstände und die 470-pF-Kondensatoren erzielt.

Der Drucksensor in diesem Beispiel hat den Charakter einer resistiven Messbrücke. Das Ausgangssignal des Sensors ist somit eine Funktion der Widerstandsänderung und der Ansteuerspannung. Im Einzelnen weist der in Bild 3 verwendete Sensor eine Empfindlichkeit von 0,2 mV pro Volt Ansteuerspannung und Druckeinheit (PSI) auf. Der 8-Bit-D/A-Wandler DAC081S101 dient dem Verstellen der Ansteuerspannung für die Messbrücke, was einer Verstärkungseinstellung für die Druckmessschaltung gleichkommt. Wenn der DAC-Ausgang auf 4,0 V eingestellt wird, beträgt der Gesamt-Druckbereich 25,6 PSI, während sich der Messbereich bei 1,0 V Ansteuerspannung auf 102 PSI erhöht.
Mit der gezeigten Schaltung lässt sich somit ein kosteneffektives, zielgerichtetes Maschinenüberwachungssystem implementieren.
*Walter Bacharowski ist Staff Applications Engineer bei National Semiconductor.
(ID:224542)