Umfrage Neue OPC UA Spezifikation für Fügetechnologien
Der VDMA Fachverband Robotik und Automation will gemeinsam mit Herstellern von Fügetechnologien eine OPC UA Spezifikation entwickeln. Dazu sucht der Verband jetzt den Input von Anwendern.
Anbieter zum Thema

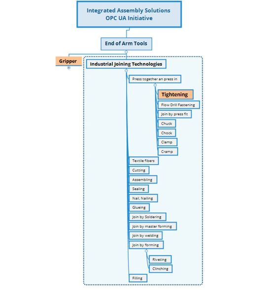
Der VDMA Fachverband Robotik und Automation will eine konsistente Spezifikation für den Bereich der „End-of-Arm-Tools“ (EoAT) und der Robotik entwickeln. Die im Jahr 2018 gestartete Initiative EoAT beschreibt eine Vielzahl von Endeffektoren, die mit einem Roboterarm verbunden sind, jedoch auch als Stand-Alone-Applikation vorkommen können.
Spezifikation für Fügetechnologien
Gemeinsam mit führenden Herstellern von Fügetechnologien will der Fachverband jetzt eine OPC UA Companion Specification für Fügetechnologien entwickeln. Teil der neuen Initiative „Industrial Joining Technologies“ sind alle Fügetechnologien, die für Fertigungsverfahren wie Nieten, Schweißen, Kleben und Schrauben Anwendung finden. Der Umfang der Spezifikation wurde mit Hilfe der DIN 8580 entwickelt und zeigt auf, welche Fügeverfahren unter Industrial Joining Technologies klassifiziert werden können.

Neben Greifern werden im ersten Schritt auch Schraubsysteme mit OPC UA beschrieben, um Anwendungsfälle wie Asset Management, Condition Monitoring und standardisierte Ergebnisse zu ermöglichen. Hierbei einigen sich die Hersteller auf ein generisches Informationsmodell, das ein Schraubsystem digital abbildet – unabhängig vom Hersteller. Weitere Fügetechnologien sollen folgen.
Die Arbeitsgruppe bittet Anwender von Fügetechnologien jetzt um Unterstützung bei der Entwicklung dieser OPC Companion Specification. In einer Online-Umfrage können die Anwender ihre Bedürfnisse bezüglich der Verwendung von OPC UA für Fügetechnologien mitteilen.
Hilfestellung
So gelingt der Einstieg mit OPC UA
(ID:46368148)