Es klingt fast wie eine Selbstverständlichkeit, aber der erste Schritt in die Digitalisierung beginnt mit der Kenntnis über die eigene Tätigkeit und die eigenen Prozesse. Aus der IT bekannte Modellierungssprachen können hierfür ein Lösungsansatz sein.
Der erste Schritt in Richtung Digitalisierung beginnt mit der Kenntnis über die eigene Tätigkeit und die eigenen Prozesse. Detaillierte und vor allem durchgängige Beschreibungen aller relevanten Abläufe vom Auftragseingang über die Fertigung bis zum Warenausgang bilden hierfür die Grundlage.
Mit Modellierungssprachen lassen sich heute nicht nur administrative, sondern auch fertigungstechnische Abläufe in den verschiedenen industriellen Branchen nachvollziehbar darstellen, dokumentieren und schlussendlich digitalisieren, um die Produktion effizienter zu gestalten.
In den vergangenen Jahren hat sich Business Prozess Management (BPM) vorwiegend auf den Dienstleistungsbereich konzentriert; Banken, Versicherungen oder Telekommunikations-Unternehmen kommen heute praktisch nicht mehr ohne BPM-Technologie für ihre unzähligen Prozesse aus. Mittlerweile ist dieses Vorgehen ausgereift und hat öffentliche Standards etabliert, die herstellerunabhängig genutzt werden können.
Ein Beispiel dafür ist die Modellierungssprache BPMN. Sie stellt Symbole und Verknüpfungen zur Verfügung, mit denen sich nahezu beliebige Geschäfts- und Arbeitsprozesse darstellen lassen. Sie ermöglicht aber nicht nur eine grafische Darstellung von Prozessen, sondern kann auch für die Prozessautomatisierung verwendet werden.
Es gibt Softwarekomponenten, die BPMN interpretieren und auf diese Weise Prozesse automatisieren. Diese lassen sich als Process Engines oder Workflow Engines klassifizieren, gehen aber über die Funktionalitäten der Workflow-Software, wie wir sie aus den 2000er Jahren kennen, weit hinaus.
Sie können nämlich nicht nur Vorgänge digital von einem Mitarbeiter zum anderen weiterleiten. Heute werden Process Engines auch genutzt, um technische Schnittstellen (Services) zu orchestrieren, Regeln auszuführen und große Mengen an Daten entlang des Prozesses zu transportieren.
IT und OT: BPMN als gemeinsame Beschreibungssprache
Davon kann die Industrie jetzt profitieren, um die Potentiale der Digitalisierung auszuschöpfen, denn die Grenzen und „Sprachbarrieren“ zwischen IT-Ebene und Produktion kann BPMN als gemeinsame Beschreibungssprache aufheben, so dass durchgängige Abläufe entstehen. Ein Prozess-Management, das endlich alle Unternehmensbereiche überspannt, wird dadurch realisierbar, man spricht dann von Ubiquitous Process Management. Das ist für eine erfolgreiche Digitalisierung unabdingbar, denn die Prozesse an sich kennen keine Grenzen zwischen IT, OT (Operational Technology) und Verwaltung.
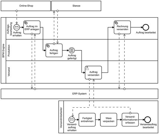
Prozessbeschreibung: Vom Auftragseingang bis zum Warenausgang
Als erstes müssen dazu alle Schritte im Produktionsprozess auf ihre Wertschöpfung analysiert werden. Es empfiehlt sich mit dem marktdifferenzierenden Prozess anzufangen, also mit dem Prozess, dessen Verbesserung und Digitalisierung den größten Nutzen bringt. Diesen gilt es dann von Anfang bis Ende funktionsübergreifend zu beschreiben und auf diese Weise zu einem Wettbewerbsvorteil auszubauen, im besten Fall zu einem Alleinstellungsmerkmal. Wie das in der Praxis aussehen kann, zeigt am besten ein (vereinfachtes) Beispiel:
Beispielanwendung: Von der Webshop-Bestellung über die Fertigung bis hin zum Versand und der Rechnungserstellung.
(Bild: Minautics)
Der Prozess beginnt mit einer Kundenbestellung in einem Webshop und legt entsprechende Auftrags- und Produktionsdaten in einem ERP-System an. In der Produktion wird daraufhin eine Fertigungsmaschine, z. B. eine Stanze angesteuert. Für den Versand ist ein Mitarbeiter zuständig und bevor der Prozess zum Ende kommt, wird der Rechnungsversand initiiert. Deutlich wird hier die Interaktion der verschiedenen, bislang häufig isoliert betriebenen IT-Lösungen (Webshop, ERP-System), ebenso ist die Fertigungsmaschine in den Prozess eingebunden („Auftrag fertigen“). Und auch das Einbeziehen von Mitarbeitern ist möglich.
Ein solcher durchgehender, Funktionsbereiche überspannender Ansatz bedarf zwar einer detaillierten Beschreibung der Prozesse und der einzelnen Schritte in ihrer logischen und chronologischen Reihenfolge, ermöglicht dann aber eine individuelle, auf das Unternehmen zugeschnittene Lösung. Diese kann helfen, erfolgskritische Besonderheiten des Unternehmens durch Digitalisierung und Automation zu verstärken.
Im Rahmen eines realen Projektes wird der Prozess deshalb (mit wesentlich mehr Details als hier im Beispiel) in Workshops definiert und analysiert. „Standard-Software“ kann dies in der Regel nicht leisten, sondern verlangt meist eine Anpassung der Unternehmensprozesse an das Produkt oder aufwändiges Customizing.
Erfolgskritischer Faktor: Stammdaten-Management
Es interagieren nicht mehr nur die bislang häufig isoliert betriebenen IT-Lösungen wie Webshop und ERP-System miteinander, ebenso ist die Fertigungsmaschine, z. B. eine Stanze, in den Prozess eingebunden.
Ein erfolgskritischer Faktor ist auch das Stammdaten-Management. Im Beispiel muss die SPS der Stanze auftragsabhängig mit den passenden Parametern versorgt werden, also etwa Objektabmessungen, Anpressdruck und ähnliches. Sind solche Daten unsauber, verhindern sie fehlerfreie Prozessdurchläufe. Es muss dabei häufig geklärt werden, woher diese Daten kommen und wer dafür verantwortlich ist. Dass dafür entsprechende Technologien, wie Kommunikationsprotokolle oder Feldbussysteme benötigt werden, ist eine kleinere Hürde, weil sie am Markt verfügbar sind.
Stand: 08.12.2025
Es ist für uns eine Selbstverständlichkeit, dass wir verantwortungsvoll mit Ihren personenbezogenen Daten umgehen. Sofern wir personenbezogene Daten von Ihnen erheben, verarbeiten wir diese unter Beachtung der geltenden Datenschutzvorschriften. Detaillierte Informationen finden Sie in unserer Datenschutzerklärung.
Einwilligung in die Verwendung von Daten zu Werbezwecken
Ich bin damit einverstanden, dass die Vogel Communications Group GmbH & Co. KG, Max-Planckstr. 7-9, 97082 Würzburg einschließlich aller mit ihr im Sinne der §§ 15 ff. AktG verbundenen Unternehmen (im weiteren: Vogel Communications Group) meine E-Mail-Adresse für die Zusendung von redaktionellen Newslettern nutzt. Auflistungen der jeweils zugehörigen Unternehmen können hier abgerufen werden.
Der Newsletterinhalt erstreckt sich dabei auf Produkte und Dienstleistungen aller zuvor genannten Unternehmen, darunter beispielsweise Fachzeitschriften und Fachbücher, Veranstaltungen und Messen sowie veranstaltungsbezogene Produkte und Dienstleistungen, Print- und Digital-Mediaangebote und Services wie weitere (redaktionelle) Newsletter, Gewinnspiele, Lead-Kampagnen, Marktforschung im Online- und Offline-Bereich, fachspezifische Webportale und E-Learning-Angebote. Wenn auch meine persönliche Telefonnummer erhoben wurde, darf diese für die Unterbreitung von Angeboten der vorgenannten Produkte und Dienstleistungen der vorgenannten Unternehmen und Marktforschung genutzt werden.
Meine Einwilligung umfasst zudem die Verarbeitung meiner E-Mail-Adresse und Telefonnummer für den Datenabgleich zu Marketingzwecken mit ausgewählten Werbepartnern wie z.B. LinkedIN, Google und Meta. Hierfür darf die Vogel Communications Group die genannten Daten gehasht an Werbepartner übermitteln, die diese Daten dann nutzen, um feststellen zu können, ob ich ebenfalls Mitglied auf den besagten Werbepartnerportalen bin. Die Vogel Communications Group nutzt diese Funktion zu Zwecken des Retargeting (Upselling, Crossselling und Kundenbindung), der Generierung von sog. Lookalike Audiences zur Neukundengewinnung und als Ausschlussgrundlage für laufende Werbekampagnen. Weitere Informationen kann ich dem Abschnitt „Datenabgleich zu Marketingzwecken“ in der Datenschutzerklärung entnehmen.
Falls ich im Internet auf Portalen der Vogel Communications Group einschließlich deren mit ihr im Sinne der §§ 15 ff. AktG verbundenen Unternehmen geschützte Inhalte abrufe, muss ich mich mit weiteren Daten für den Zugang zu diesen Inhalten registrieren. Im Gegenzug für diesen gebührenlosen Zugang zu redaktionellen Inhalten dürfen meine Daten im Sinne dieser Einwilligung für die hier genannten Zwecke verwendet werden. Dies gilt nicht für den Datenabgleich zu Marketingzwecken.
Recht auf Widerruf
Mir ist bewusst, dass ich diese Einwilligung jederzeit für die Zukunft widerrufen kann. Durch meinen Widerruf wird die Rechtmäßigkeit der aufgrund meiner Einwilligung bis zum Widerruf erfolgten Verarbeitung nicht berührt. Um meinen Widerruf zu erklären, kann ich als eine Möglichkeit das unter https://contact.vogel.de abrufbare Kontaktformular nutzen. Sofern ich einzelne von mir abonnierte Newsletter nicht mehr erhalten möchte, kann ich darüber hinaus auch den am Ende eines Newsletters eingebundenen Abmeldelink anklicken. Weitere Informationen zu meinem Widerrufsrecht und dessen Ausübung sowie zu den Folgen meines Widerrufs finde ich in der Datenschutzerklärung, Abschnitt Redaktionelle Newsletter.
Um diese Vielfalt der Möglichkeiten für das Unternehmen nutzbar zu machen, bedarf es jedoch technischer Kompetenzen. Sind diese intern nicht verfügbar, sollte man sich nicht scheuen, extern um Rat zu fragen. Das Berliner Unternehmen Minautics beispielsweise hat branchenübergreifende Erfahrung auf dem Gebiet der modellbasierten Prozessoptimierung und leistet mit ihrem breitgefächerten Seminarangebot Hilfe zur Selbsthilfe, kann aber auch vor Ort bei der Realisierung individueller Projekte unterstützen.
Analysieren, Optimieren, Digitalisieren
Die Prozessketten mit Modellierungssprachen wie BPMN transparent zu machen, lohnt sich in mehrfacher Hinsicht. Methoden und Werkzeuge des Prozessmanagements lassen sich so zum Erreichen der strategischen Ziele anwenden und dienen als Grundlage für weitere Digitalisierungsvorhaben und Prozessverbesserungen.
So können sich beispielsweise Hinweise auf Engpässe im Produktionsprozess ergeben. Bei der Beispielanwendung sieht man, dass die Stanze bei „Auftrag fertigen“ offenbar den Prozessdurchsatz limitiert.
Die Fertigung wird hier zum Engpass.
(Bild: Minautics)
Passiert das dauerhaft gilt es zu prüfen, ob ihre Kapazität ausgeweitet werden oder ob eine weitere Fertigungseinheit in den Prozess integriert werden muss. Schlussendlich sollte sich schon deshalb die digitale Fertigung oder „Industrie 4.0“ als Voraussetzung zunächst mit der Analyse, Beschreibung und Optimierung der wertschöpfenden Prozesse beschäftigen. Überlegungen zu Big Data, Augmented Reality, Internet of Things und andere Schlagworte können dann darauf aufbauen.
* Björn Richerzhagen, Berater, Trainer und Projektmanager, Minautics und Ellen-Christine Reiff, Redaktionsbüro Stutensee